
ディップメーターは、元々真空管によるグリッドディップメーターと呼ばれていました。今から50年以上前のアマチュア無線愛好者は、テスターの次に必要な測定器としてグリッドディップメーターをあげていました。受信機や送信機を自作するときにコイルを造ったり、アンテナの調整に利用していました。ディップメーターとは、プラグインコイルを差し替えて、幅広く周波数を変えることができる微弱な発振器です。コイルやアンテナと共振して発振強度が変わることをメーターの動きとして見ることができるので重宝しました。また、簡易的にテストオシレーターとしても利用することができます。その後真空管からトランジスターになって、持ち運びができるようになって便利なディップメーターが使われました。
しかし、メーカー製の高性能な無線機が販売されるようになって、アマチュア無線愛好家が無線機を自作しなくなりました。アンテナ調整もアンテナアナライザー等のデジタル機器を使いますから、今さらディップメーターの需要は無いと思われます。しかし、ネットオークションには少数ながらディップメーターが出品されて、落札されていますから人気があるようです。元ラジオ少年と呼ばれる人たちが懐かしがって買うのかもしれません。わたしもメーカー製のディップメーターを数個所有しています。

今でもディップメーターがあると便利なのが、ラジオを調整するときに中間周波数の455KHz調整やチューニングのトラッキング調整(ダイヤルの下限から上限まできちんと受信するようにする調整)に便利でです。今どきは周波数カウンターを利用すると電波の周波数をデジタルで表示してくれるので精度の高い調整ができるのです。
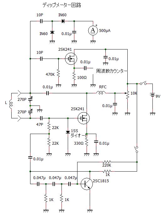
今回作成するディップメーターは、以下の仕様にします。
1.トランジスター(FET)で9V(電池)で動作すること。
2.周波数は、400KHz~2MHzをカバーすること。
3.周波数カウンターで周波数をデジタル表示できること。
4.音声信号500Hzくらいの変調をかけることができるもの。
これらの条件を満たすメーカー製品として過去に三田無線が販売したものがありますが、現在入手困難です。トリオのDM-800やDM-801も付属コイルの代わりに2mHのRFCを使えば440KHzから発振しますが、デジタルで周波数を読むには外付けの周波数カウンターが必要になります。この際自作するほうが希望するものができます。
部品は、コイルとして高周波チョークコイル(RFC)を使います。バリコンは、270PF×2の物を使用します。(aitendoで買えます)コイルのプラグインはICピンソケットを使いますが、ピンジャックとピンプラグを使うのもよいでしょう。メーターは100均のバッテリーチェッカーの物を分解して使いました。周波数カウンターは、100KHz~測定できるものを使い、電源は、9Vの電池を使用します。
回路図、部品配置





回路を小さく作るとケースに入れやすいので、ユニバーサル基板を使用します。ディップメーター基盤と変調用発振基盤を分けて作ります。ケースは、タカチのプラスチック製のもの(RG-145S)を使いました。



完成したディップメーターは、AMラジオのIFT調整やチューニングのトラッキング調整に充分使えました。いまさらディップメーターという感はありますが、長年のディプメーターを自作したいという気持ちが満たされた満足感はあります。ディップメーターは、頻繁に使うものではないので、コレクションとして持っていたいと思います。
